公司梁立农创新工作室《大跨度新型中承式提篮拱桥的关键技术研究》项目获广东省职工优秀创新成果二等奖

发布日期:2023-12-18

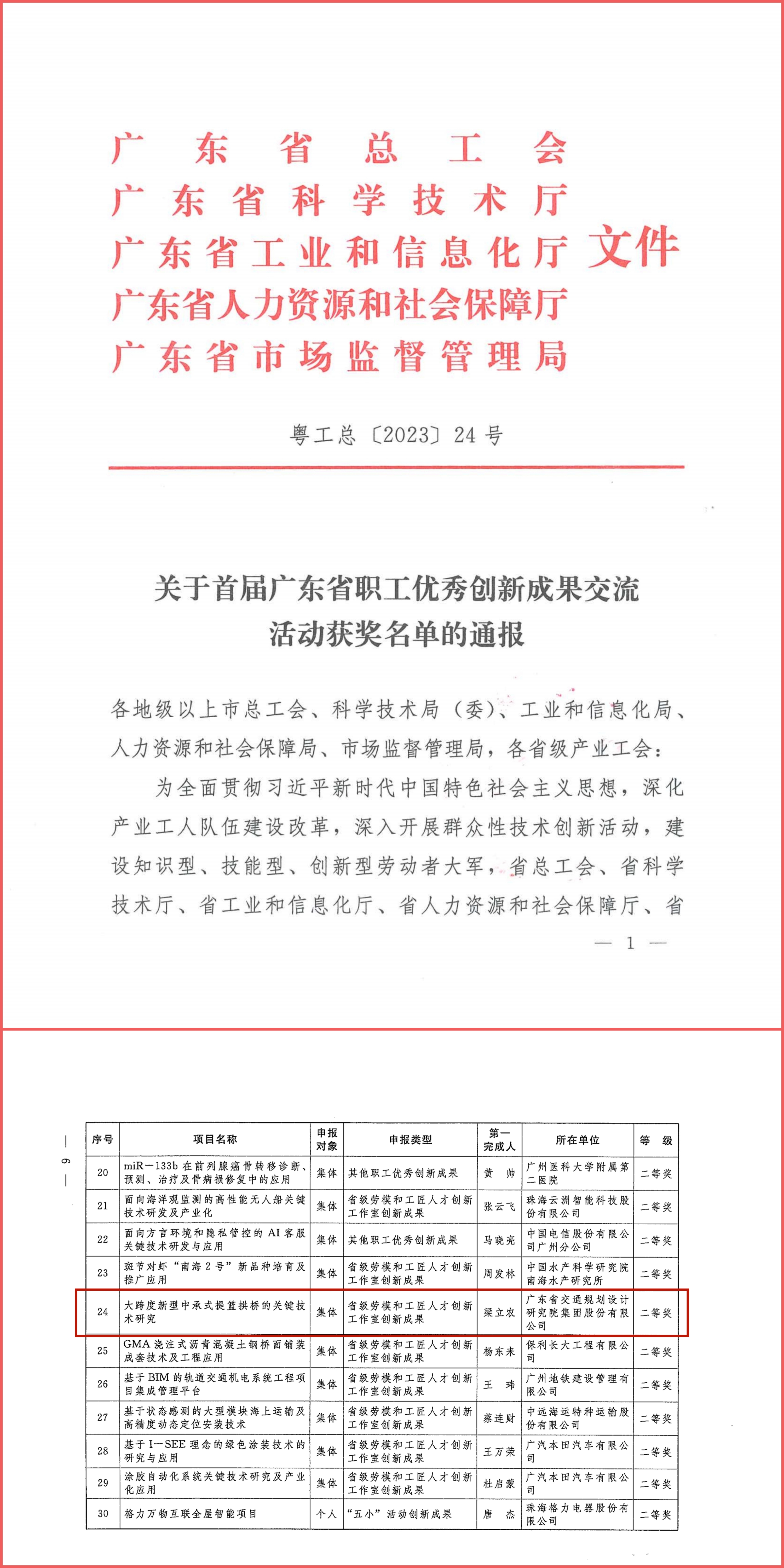
近日,公司梁立农创新工作室《大跨度新型中承式提篮拱桥的关键技术研究》项目获广东省职工优秀创新成果二等奖。

特此报喜!

首届广东省职工优秀创新成果交流活动由广东省总工会、广东省科学技术厅、广东省工业和信息化厅、广东省人力资源和社会保障厅、广东省市场监督管理局联合举办,旨在全面贯彻习近平新时代中国特色社会主义思想,深化产业工人队伍建设改革,深入开展群众性技术创新活动,建设知识型、技能型、创新型劳动者大军。

公司工会将不断完善职工创新平台建设,营造职工创新创造的良好氛围,力促更多职工优秀创新成果转化落地,更好为公司高质量发展赋能增效。

留言反馈